- 2025-11-08
- 0.0 Reitingas
- 16 Peržiūros
- 1 komentarai

Praėjusią savaitę Amerikos širdies asociacijos pagrindiniame žurnale Circulation paskelbtas stulbinantis naujas tyrimas patvirtino tai, ką daugelis nepriklausomų tyrėjų jau seniai įtarė: ne COVID-19 infekcija, o pati mRNA vakcina sukelia miokarditą per pražūtingus autoimuninius širdies puolimus.
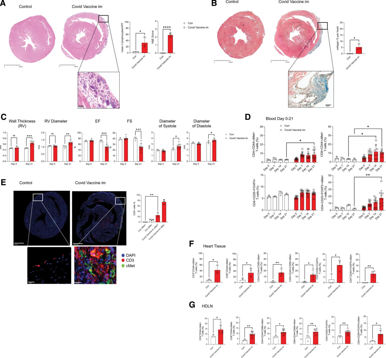
Mokslininkai iš Londono Queen Mary universiteto, Islandijos Landspitali universitetinės ligoninės ir kelių Europos institucijų nustatė, kad žmonės, kuriems po mRNA vakcinacijos išsivystė ūmus miokarditas ar perikarditas, parodė aiškų imuninės aktyvacijos modelį, kurio nebuvo pastebėta COVID-19 pacientams.
Straipsnyje, pavadintame „Kombinuoti adaptyvūs imuniniai mechanizmai, mediatorių širdies pažeidimus po COVID-19 vakcinacijos“, atskleidžiama, kad vakcina sužeistų pacientų T ląstelės pradėjo pulti organizmo pačios širdies baltymus, nes vakcina užkoduoto Spike baltymo dalys labai primena žmogaus širdies audinį.
„T ląstelės iš pacientų, kuriems po vakcinacijos su mRNS išsivystė miokarditas, atpažįsta vakcinos koduojamus Spike epitopus, kurie yra homologiški širdies baltymų epitopams“, – rašė autoriai.
Paprastai tariant, tai reiškia, kad imuninė sistema, išmokyta atpažinti vakcinos Spike baltymą, širdies dalis klaidingai laiko virusu – tai procesas, žinomas kaip molekulinė mimikrija.
Vienas iš tyrime identifikuotų Spike fragmentų imituoja kalio kanalą (Kv2), randamą širdies raumens ląstelėse. Kai pelėms buvo sušvirkšta tas konkretus Spike fragmentas, jos susirgo tokio paties tipo miokarditu, kaip ir žmonės po vakcinacijos.
Svarbiausia, kad ši autoimuninė reakcija nepasireiškė pacientams, kurie COVID-19 susirgo natūraliai, o tik tiems, kurie gavo mRNA vakciną.

Kodėl vakcina pasiekia širdį
Mokslininkai taip pat atrado, kad mRNA vakcinos unikali biologinė pasiskirstymas – tai, kaip jos nanodalelės pasiskirsto po organizmą – gali leisti imuninei sistemai „nukreipti“ savo veiklą į širdį.
Jie identifikavo T ląstelių populiaciją, kuri ekspresuoja receptorių, vadinamą cMet, kuris veikia kaip GPS signalas, nukreipiantis imuninę reakciją būtent į širdies audinį.
Blokuojant šį cMet kelią, laboratoriniais modeliais buvo užkirstas kelias širdies imuninei reakcijai – šis atradimas galėtų padėti paaiškinti, kodėl miokardito atvejai dažniausiai pasitaiko jauniems vyrams ir dažniausiai atsiranda po antrosios ar trečiosios vakcinos dozės, kai imuninė „parengiamasis etapas“ yra stipriausias.
Imunizacija mRNA-1273 vakcina sukelia ūminį miokarditą jautrioms pelėms.
Autoimuninis, o ne infekcinis procesas
Tyrimo autoriai daro išvadą, kad po vakcinacijos pasireiškiantis miokarditas yra autoimuninis sutrikimas, kurį sukelia Spike mimikrija, o ne tiesioginis virusinės infekcijos ar užkrėtimo rezultatas.
Kitaip tariant, organizmui būdingos apsauginės funkcijos, sustiprintos mRNA platforma, pasisuka prieš širdį.
Pasekmės
Nors autoriai savo išvadas pateikia kaip žingsnį link „saugesnių mRNA dizainų“, pasekmės yra kur kas rimtesnės. Tyrimas nustato aiškų mechanistinį ryšį tarp mRNA vakcinos ir širdies uždegimo – tai, ką sveikatos pareigūnai anksčiau atmetė kaip „retą ir lengvą“.
Šis recenzuotas įrodymas, paskelbtas pačios Amerikos širdies asociacijos, paneigia pakartotinį teiginį, kad „COVID sukelia daugiau miokardito nei vakcina“.
Šiame tyrime COVID pacientai neparodė tokio pat autoimuninio T ląstelių elgesio – tik vakcinuoti.
...kadangi jau perskaitėte šį straipsnį iki pabaigos, prašome Jus prisidėti prie šio darbo. Skaitykite „Paranormal.lt“ ir toliau, skirdami kad ir nedidelę paramos sumą. Paremti galite Paypal arba SMS. Kaip tai padaryti? Iš anksto dėkojame už paramą! Nepamirškite pasidalinti patikusiais tekstais su savo draugais ir pažįstamais.
Susijusios naujienos:
Skaityti daugiau
Skaityti daugiau
Skaityti daugiau
Skaityti daugiau
Skaityti daugiau
Skaityti daugiau

